Skip to main content
Choose your location
Select the location and the language that you prefer
main content, press tab to continue
Article | Willis Research Network Newsletter

Narrative analysis of wildfire disasters: A case study of Hawai‘i’s 2018 and 2023 fires

By Ronan Donoghue, Daniel Bannister, Emma Brook and Aimee Colgate | November 25, 2024

Exploring the contrasting drivers and outcomes of Hawa`i‘i 2018 and 2023 wildfires, we demonstrate how narrative analysis can enhance our understanding and management of wildfire risks.

As threats from wildfires escalate due to climate change and urban development, the need to innovate and enhance our risk management strategies becomes more pronounced. Catastrophic wildfires in Chile, Canada, the Texas panhandle, and across Europe have shown the costs for insurers and the inadequacies of traditional predictive models to effectively inform the management of such extreme events.[1][2] This has exposed a substantial gap between the provision of climate and hazard data and its practical application, particularly at the local level where it is most needed.[3]

Current challenges & shortcomings

Traditional risk management relies heavily on historical data to estimate the likelihood and impact of events like wildfires. This backward-looking approach often misses the full spectrum of potential extreme events, now occurring with greater frequency than the historical record suggests. Global climate models, while useful, add uncertainty at the local level where risk is shaped by complex interactions of factors like fuel availability, topography, and community presence.

A bottom-up approach that localizes climate data and integrates it with other factors is crucial to enhance its practical application and relevance.[4]

Advantages of narrative analysis in wildfire management

Narrative analysis, also known as risk storylines, offers an ideal framework for this bottom-up approach. By crafting detailed storylines, it contextualizes historical events within a range of potential outcomes, making wildfire drivers and risks tangible and understandable. This method improves risk communication and encourages the involvement of local stakeholders in planning for an uncertain future as climates and land uses change.[5][6]

Constructing storylines through narrative analysis

Narrative analysis uses visual diagrams to outline the background, drivers, and outcomes of events, facilitating stakeholder engagement with each scenario's unique narrative, while supporting the creation of plausible ‘what if’ scenarios, which are crucial for policy development and stakeholder interaction. Key steps include:

  • Review event and key drivers in detail: A comprehensive review of what happened, key data and existing research helps identify critical factors like climate conditions, land management, impacts and emergency response capabilities that form the narrative.
  • Comparison and solution identification: Comparing different wildfire narratives illuminates effective mitigation strategies and reveals gaps in adaptation. This process aids in understanding the reasons behind the success or failure of strategies, offering actionable insights for adjusting policies, training, and infrastructure to improve future wildfire management.
  • Developing ‘what-if’ scenarios: This step enables experts and stakeholders to construct and examine plausible alternative outcomes using modeling tools or expert judgment. By adjusting elements such as wind speed, response times, or public awareness within the narrative, stakeholders can explore various potential scenarios, understanding how slight variances might lead to vastly different outcomes.

The following section demonstrates narrative analysis to explore the contrasting outcomes of Maui’s wildfires in 2018 and 2023.

Case study: Contrasting wildfires in Maui, Hawai‘i

2018 wildfire: A near miss

In August 2018, Maui faced a severe wildfire, driven by strong winds from Hurricane Lane. The region recorded only 8% of its long-term average July rainfall, creating prime conditions for a wildfire. However, despite these challenging conditions, the fire was contained with minimal damage—impacting only twenty-one buildings and no fatalities reported.[7] This was largely thanks to timely rainfall that helped extinguish the flames quickly. A visual summary of this event is depicted in Figure 1 below, illustrating the factors that combined yet prevented the region being subjected to a larger disaster.

Figure 1 - Visual summary of the ignition sources, weather conditions, fuel, and topography contributing to the 2018 wildfire and its impacts.

At the time, this event raised questions in the community about the potential for a much larger disaster under slightly different conditions—what if the winds had been stronger, or the rainfall delayed?

2023 wildfire: A devastating reality

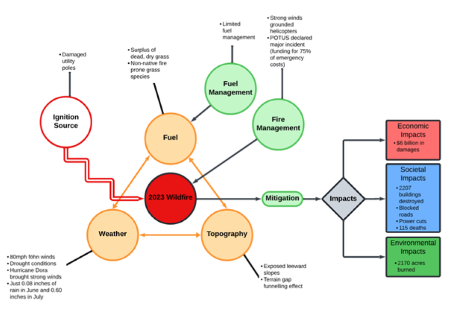
The wildfires of August 2023 provided a real-world answer to these hypothetical questions. The environmental conditions were nearly identical to those of 2018, but in this case, the outcome was the deadliest wildfire in the US since the Great Fire of 1910.

In 2023, less rainfall (only 1.5 centimeters) and stronger winds, exacerbated by Hurricane Dora,[8] set the stage for a catastrophic event. As in 2018, faulty electrical transmission lines ignited the dry, fire-prone non-native grass species covering over one quarter of the island.[9][10] Fueled by winds of up to 80 miles per hour (129 kilometers per hour)—partly influenced by Hurricane Dora passing 600 miles south of the archipelago—the fires spread rapidly. The town of Lahaina was hit particularly hard, with 2,207 buildings destroyed and 115 lives lost, marking it as the worst natural disaster in the State’s history and the fifth deadliest wildfire in US history.[11] These factors, combined with a lack of significant mitigation measures following the 2018 fires and the lack of evacuations, led to a catastrophic outcome, rapidly overwhelmed Lahaina and highlighted several critical failures, including inadequate preparedness and emergency response (Figure 2).

Figure 2 - Visual summary of the ignition sources, weather conditions, fuel, and topography contributing to the 2023 wildfire and its impacts

Figure 2 - Visual summary of the ignition sources, weather conditions, fuel, and topography contributing to the 2023 wildfire and its impacts

Unveiling the layers: What were the differences?

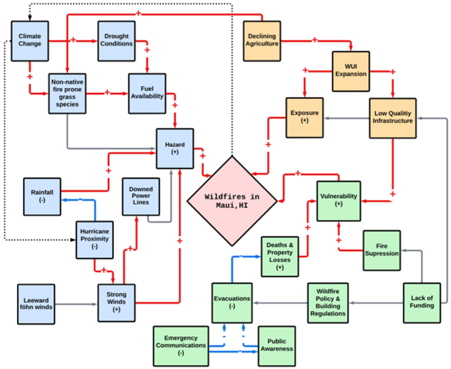
A causal loop diagram (Figure 3) provides an analytical lens to dissect the factors that shaped the divergent outcomes of Maui’s wildfires in 2018 and 2023. In 2018, despite the drought-induced buildup of flammable materials, the proximity of Hurricane Lane played a crucial mitigating role by eventually providing rain. The combination of less severe winds, proactive public communication, and timely evacuations created a context where the fire, although serious, resulted in comparatively minimal damage. Maui’s infrastructure was spared a severe test, and the emergency response was adequate for the challenge faced.

Figure 3 Causal loop diagram illustrating the differences between wildfire events that occurred on Maui in 2018 and 2023. '+' symbols indicate where the conditions or characteristics were greater or more severe in 2023. ‘–’ symbols indicate where the conditions or characteristics were lesser or less severe in 2023. No symbol represents conditions or characteristics which were approximately equal in both 2018 and 2023. Dashed lines represent non-linear relationships.

wildfire events, with ‘+’ symbols indicating conditions more severe in 2023, ‘–’ symbols for conditions less severe in 2023, and no symbols for approximately equal conditions, with dashed lines representing non-linear relationships.

Figure 3 Causal loop diagram illustrating the differences between wildfire events that occurred on Maui in 2018 and 2023. '+' symbols indicate where the conditions or characteristics were greater or more severe in 2023. ‘–’ symbols indicate where the conditions or characteristics were lesser or less severe in 2023. No symbol represents conditions or characteristics which were approximately equal in both 2018 and 2023. Dashed lines represent non-linear relationships.

Fast forward to 2023, and the narrative shifts dramatically. While Hurricane Dora was further away than Lane (-), it brought stronger winds overall (+) that, combined with downed power lines and an abundance of non-native grasses, intensified the fire’s spread (+). The inadequacies of the infrastructure, now severely challenged, became apparent. Emergency communications were hampered (-), compounding the crisis and leading to a far more tragic outcome (+). The narrative analysis peels back the layers of these events to reveal that although the broad environmental setup and environmental impacts were the same, it was the small differences in hazard management, exposure, and vulnerability that cascaded to make 2023’s wildfire markedly worse.

Exploring future wildfire storylines on Maui

Further ‘what-if’ scenarios beyond 2023 help pose critical, context-specific questions that even traditional statistical and mathematical models might struggle to address effectively, such as:

  • How will evolving climate patterns, such as the changing frequency and intensity of tropical storms in the Pacific Ocean, impact future wildfire risks, particularly those driven by strong winds on Maui?
  • How will the island’s demographic changes affect community vulnerability?
  • What effects might alterations in land use policies, such as rewilding or the introduction of new roads, have on managing or mitigating wildfire disasters on the island?

While we do not provide definitive answers to the speculative questions posed, we highlight the importance of considering these factors in future risk management and policy formulation strategies. Engaging with these questions allows for a deeper exploration of potential scenarios, offering insights that traditional statistical models, which often rely heavily on historical data, may not predict.

Towards informed wildfire management

Narrative analysis fills the gap left by traditional methods, providing a human-centric view of risk that is crucial for developing local strategies that anticipate and prevent disasters. Universally applicable steps—such as literature review, identifying key drivers, formulating storylines, and exploring impacts—allow regions to adapt the narrative approach to their specific environmental and social contexts. Examining Maui’s wildfires offers a blueprint for other regions, illustrating how minor changes in conditions or interventions can significantly alter outcomes. This helps wildfire-prone areas develop effective mitigation and adaptation strategies, with visualizations ensuring clear stakeholder understanding and preparedness.

As global temperatures rise and wildfires become more frequent and intense, it is crucial for areas previously unaffected by fires to implement adaptive risk management practices. Insights from Maui extend beyond their local context and highlight the need for:

Community Preparedness: Tailored training and public awareness campaigns are essential, particularly in diverse geographic and cultural settings. Ensuring communities are ready for rapid evacuation and emergencies, especially in Wildland Urban Interface areas or challenging urban landscapes, is critical.

Policy and Planning Adjustments: Flexible land management and urban planning policies should incorporate fire-resistant materials and designs that naturally mitigate fire spread. Effective vegetation management in powerline corridors, as evidenced by the lack thereof in Maui and the Texas panhandle, is crucial to prevent fire ignition.

Investments in Technology: Enhancing early wildfire detection systems is vital for quicker responses and reducing wildfire impacts.

WTW works closely with companies globally to translate the latest climate and impact science into actionable business strategies, integrating climate model outputs, observational data, and expert judgment into narrative analysis. This approach develops plausible scenarios that guide the formulation and refinement of risk management controls within a comprehensive Enterprise Risk Management framework, ensuring robust preparation for climate-related disruptions and enhancing resilience through innovative risk transfer solutions.

References

  1. Out of the woods: How far will Canada’s wildfires spread? Return to article
  2. Climate-exacerbated wildfires cost the U.S. between $394 to $893 billion each year in economic costs and damages Return to article
  3. Rodrigues, R. R., & Shepherd, T. G. (2022). Small is beautiful: climate-change science as if people mattered. PNAS nexus, 1(1), pgac009. Return to article
  4. Coen, D. R. (2021). A brief history of usable climate science. Climatic Change, 167(3), 51. Return to article
  5. Wilby, R. L., & Dessai, S. (2010). Robust adaptation to climate change. Weather, 65, 180-185. Return to article
  6. Shepherd, T. G., et al. (2018). Storylines: an alternative approach to representing uncertainty in physical aspects of climate change. Climatic change, 151, 555-571. Return to article
  7. Nugent, A.D., et al. (2020). Fire and rain: the legacy of Hurricane Lane in Hawaiʻi. Bulletin of the American Meteorological Society, 101(6), pp.E954-E967 Return to article
  8. How weather made them catastrophic, Maui Fires: How Weather Fanned Them Into A Deadly Catastrophe. Return to article
  9. Smith, M., 2023. Maui Officials Say Utility Is at Fault for Deadly Fire. The New York Times, pp.A17-A17. Return to article
  10. Ellsworth, L.M., et al. (2014). Invasive grasses change landscape structure and fire behaviour in Hawaii. Applied Vegetation Science, 17(4), pp.680-689. Return to article
  11. Pelletier, J., 2023. Maui Wildfires of August 8, 2023 Maui Police Department Preliminary After-Action Report. Return to article

Authors


MSc student, King's College London

Daniel Bannister - Weather & Climate Risks Research Lead Willis Research Network
Weather & Climate Risks Research Lead
Email

Senior Associate
WTW Climate Practice
Email

Aimee Colgate - Catastrophe and Climate Risk Lead Associate WTW Climate Practice
Catastrophe and Climate Risk Lead Associate
WTW Climate Practice
Email

Contact us